
SVS高压变频软起及无功补偿一体化装置在LNG项目上的应用
摘要:本文通过 SVS一拖二高压变频软起及无功补偿一体化装置在天然气液化(LNG)生产企业的实际应用情况,介绍了该装置的原理和工作性能,分析了该装置的优点和实际意义。该装置具有变频驱动电机无扰投切至工频以及无功补偿(SVG)两种工作模式,可以根据用户需要灵活切换,并且具备一键启动功能,操作方便,尤其适用于现场同时需要高压变频软启动和无功补偿的场合,具有良好的应用前景。
关键词:高压变频软起 无功补偿 SVG 天然气液化 压缩机
1. 企业概述及生产工艺流程简介
1.1 企业情况概述
宁夏新珂源能源利用有限公司成立于2013年4月,厂址位于盐池县高沙窝工业集中区,总占地面积163420平方米,建筑面积20856平方米,主要经营天然气净化、液化加工。

公司一期建设年产22.8万吨液化天然气(LNG)项目,具有得天独厚的优势,一是原材料充裕。长庆油田苏里格气田勘探储量1.6万亿立方米,开采面积4万平方公里。长庆油田苏里格气田天然气产量答案大奥20亿立方米。二是政府扶持力度较大。2013年1月19日,盐池县人民政府与长庆油田苏里格气田签订了《天然气就地转化框架协议》,长庆油田苏里格气田天然气勘探开发实行就地转化利用,保证当地企业生产用气,对所用气量给予足额保障供应。
公司目前的年产22.8万吨LNG,项目生产的最终产品为液化天然气(LNG),是经过物理加工等处理的液态产品,该产品具有清洁环保、高效节能、使用安全、便于储存及运输等特点。该项目产品可广泛应用于城市燃气调峰、工业加工原料、造船业、车船燃料等多个领域,对盐池天然气资源的利用和发展是必要和积极的,对地方经济发展有着十分重要的意义。
1.2 现场生产工艺流程简介
天然气液化是一个低温过程,原料气经预处理后,进入换热器进行低温冷冻循环,冷却至-162℃左右就会液化。目前世界上已成熟的天然气液化工艺有:节流制冷循环、膨胀机制冷循环、阶式制冷循环、混合冷剂制冷循环、带预冷的混合制冷循环等工艺。宁夏新珂源能源利用有限公司使用的工艺为混合冷剂制冷液化工艺,工艺流程如下图所示:

图2 混合制冷剂制冷液化流程
此装置采用两级分离三级节流的单-混合冷剂制冷流程。混合冷剂液化流程(MRC)是以C1至C5的碳氢化合物及N2等五种以上的多组分混合制冷剂为工质,组分为氮气、甲烷、乙烯、丙烷、异戊烷,利用混合物各组分不同沸点,部分冷凝的特点,进行逐级的冷凝、蒸发、节流膨胀得到不同温度水平的制冷量,以达到逐步冷却和液化天然气的目的。其中甲烷采用经净化后的原料天然气补充,氮气通过液氮汽化或变压吸附制取,仅乙烯、丙烷和异戊烷需要外购,采用MDEA脱除二氧化碳等酸性气体,脱除彻底,且无再生气消耗。
2. 冷剂压缩机设备简介
压缩机是混合制冷循环液化流程中必不可少的设备,他在流程中最重要的作用是压缩制冷剂,产生制冷量,为后续流程中各节流阀降压降温做准备。本文中所述的为冷剂压缩机,压缩机和电机的参数如下:

在混合冷剂制冷工艺中,冷剂压缩机是最核心的设备之一,用于加工大循环量冷剂,设备密封性要求高,通常采用离心式电机驱动压缩机,与往复式压缩机比较,离心式压缩机在密封性方面的优势明显,且同等条件下离心式压缩机体积小、运行稳定、易损件少,因此一般可以不用备机。
3. 变频软起+无功补偿装置介绍

图3 SVS高压变频软起及无功补偿一体化装置外观
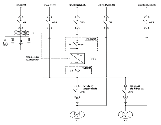
该现场采用 SVS一台VFPS-100-7000装置,兼具高压变频软起和静止无功发生器的功能(Static Var Generator,SVG),来实现一拖二电机软起动及无功补偿功能,该装置的一次系统图如下所示:

图4 一次系统图
此装置包含进线开关QF3、主回路预充柜、变频及电能质量综合装置VSV、输出电抗器L1、工频运行断路器QF1和QF2、无功补偿QF4以及电流电压采样回路。
需要作为高压变频软起装置驱动电机时,在选择启动M1或者M2电机后,装置内部自动切换为变频软起模式相对应的参数,将变频器进线开关QF3合上后,经过限流组件,充电完成后,自动合MQF1,合对应电机的输出切换开关QF5或者QF6后,装置就绪后自动启动运行,自行加速至50Hz,检测电网频率、电压幅值、相位具备并网条件后,解锁QF5和QF1,或者解锁QF6与QF2之间的互锁关系,闭合QF1或QF2,电机不掉电无扰投切至工频,切换成功后,系统自动分开QF5和QF3或者QF6和QF3,电机工频带载运行。
需要进行电能质量治理,作为无功补偿装置投入电网时,选择SVG模式,此时装置内部自动切换为SVG模式对应的参数,合上进线开关QF3后,经限流组件预充电,充电完成后,自动合MQF1,待设备就绪后,自动合并网开关QF4,装置启动并运行补偿线路无功,根据给定功率因数自动实时调整变频器输出。
3.1 变频软起工作原理
高压变频软起装置采用交-直-交型电压源型逆变器,主电路采用功率单元串联技术解决器件耐压问题,级间SPWM信号移相后叠加,提高了输出电压谐波性能、降低输出电压的dv/dt(电压变化率),通过电流多重化技术提高输入侧谐波性能,减小对电网的谐波污染,通过多样的算法,可以为不同类型的负载提供优异的启动性能。
功率单元串联式高压变频软启动装置由旁路切换开关柜、移相变压器、功率单元柜、控制柜和电抗器等部分组成。三相高压电源经高压开关柜进入,经移相变压器降压、移相给功率单元柜内的功率单元供电,每相的功率单元输出首尾相串联,由控制柜的主控制器通过光纤控制每一功率单元进行整流、逆变控制与检测。在变频软起模式下启动后,变频器的输出频率从0Hz逐步升至50Hz,输出电压从0V开始逐渐升高至电网电压,此时,主控制器启动锁相功能,使其输出电压逐步与输入电网电压同相位、同幅值、同频率后,自动切换至工频运行。
装置可以实现电动机的一键全自动软启动,以启动M1电机为例,全自动软起动的流程如下图(图3)所示:

图5 电机软启动流程
变频器的锁相功能,即通过检测工频电网电压频率、相位、幅值,使变频器的输出电压跟踪电网电压使两者的频率、幅值、相位保持一致。只有变频器锁相成功后,才能将电动机由变频运行切换至工频运行,否则将出现类似发电机非同期合闸时的大电流冲击,这种情况不仅会导致切换失败,而且还会造成设备损坏,危机电网安全等严重的后果。在锁相成功后,控制工频切换开关QF2或者QF3闭合,变频软启动器和电网同时给电动机供电,然后变频软起动器停止输出,断开变频输入输出断路器,完成电机的软启动。
3.2 SVG工作原理
在SVG工作模式工作时,通过控制桥式逆变电路中所有开关器件的通断时间和顺序,将功率单元整流桥逆变后的直流侧电容电压转换为和交流侧所接电网同频率的交流电压,相当于一个电压型逆变器(Voltage Source Inverter, VSI)。忽略输出电压中包含的谐波分量,其基波分量可等效成一个幅值和相位都可控的交流电压源,与电网通过连接电抗器相连,此时电网相对于VSI可以看成此电压源的负载。控制改变其交流侧的输出电压或电流,就改变了与电网侧的无功功率交换,从而达到补偿负载无功的目的。
考虑到连接电抗器及逆变器自身的损耗,SVG 的等效电路如图4所示,其中电网电压为US,SVG输出电压为UI,电抗器X和等效电阻R上的电压和为 UL。因等效电阻的存在,使US与UI间存在相位差δ,即变流器需要从电网中吸收有功能量以补偿损耗,保证直流侧电容电压维持在一定水平。通过对 UI和δ的调节,可实现对UL的控制。由于电抗器流过的电流和其两端电压的关系,电抗器的电流I的相位和大小也发生改变,这也是SVG输出的电流。上述控制可实现对 SVG 与电网交换的无功功率的调节:当 UI大于 US时,输出电流超前电压90°,SVG 吸收容性的无功功率;当 UI小于US时,输出电流滞后电压90°,SVG 吸收感性的无功功率。需要指出的是,由于损耗的存在,SVG输出电压UI与电流I的相位差要比90°小一个微小的角度δ,而非严格的90°。

需要补偿无功时,输出电压的基波频率是和二次侧母线电网电压频率一致的,通过调节输出电压基波的幅值和相位,实现无功功率输出,无功功率可以是感性或容性,根据要实现的目标功率因数和电流电压传感器的检测值一起决定。
装置可以实现一键全自动启动,只需要设置好功率因数目标值,由控制面板或者DCS给定SVG并网启动信号,装置会自动启动运行至设定目标功率因数,补偿母线无功,SVG一键启动流程如下图(图3)所示:

图7 SVG一键启动流程
4.装置的工作性能
4.1 高压变频软起工作性能
锁相功能确保了变频器输出电压与工频电网电压的主参数一致性,完美解决了电动机变频运行切换工频运行时可能产生电流冲击的问题。该装置将电动机由变频器拖动切换至工频电网拖动过程中,电动机的电流波形和电网电压及变频器输出电压波形如图6所示:

图6 变频切工频的电流电压波形
注:蓝色(通道3)——变频器输出电流;
红色(通道4)——工频输入电压;
黄色(通道1)——变频器输出电压
可以看出,该装置作为高压变频软起设备启动冷剂压缩机电机时,在由变频拖动切换至工频拖动过程中,输出电压可以完全跟随电网电压使两者频率、幅值、相位均保持一致,几乎没有冲击电流产生,不仅降低了电机启动时的发热问题,减小了大电流对电机寿命的影响,还解决了超大功率电机在启动时对电网的冲击问题。
4.2 SVG工作性能
宁夏新珂源能源利用有限公司在投入压缩机设备后,尤其在冷剂压缩机投入运行后,厂内电网功率因数下降严重,一般会低于0.65,不满足国家电网对于用电企业的考核要求,在投入该装置后,选择SVG模式,功率因数设置为0.9以上,设备可在很短时间内将功率因数补偿至目标值,而且补偿准确,能够根据母线功率因数进行自动调整输出,下图为SVG模式下设备运行界面。

图7 SVG模式运行设置界面
5.装置的优点和应用意义
该装置具有以下优点:
(1)电网侧谐波小,输入功率因数高。装置内部移相变压器采用延边三角形接法,保证系统工作在20%以上负载时电网侧功率因数保持在0.96以上。
(2)输出谐波小,无转矩脉动和附加发热。采用多重化正弦脉宽SPWM调制技术,输出电压dv/dt小、失真度低,电流谐波含量少,不会损伤普通电机绝缘,避免电动机额外发热。
(3)降低电机启动电流,启动过程无冲击。提供多条起动曲线,起动时间由运行人员设定,可保证电动机安全运行并延长其使用寿命,软起动过程对电网不会产生冲击电流。同时大大降低了电动机及其负载的机械磨损,节省了维护费用。
(4)可靠性高,维护方便。采用大功率的IGBT功率模块。IGBT模块的驱动与过流保护采用专用电路,具有很高的可靠性。功率单元组件具有互换性,若出现故障,可在几分钟内用简单工具进行更换维修。
(5)补偿性能强,能够动态快速连续调节无功输出,可以超前补偿或者滞后补偿,最大限度满足功率因数补偿要求。
(6)响应时间短,响应时间不大于10ms,对于快速暂态过程,有着重要的响应速度优势。
作为变频软起和SVG一体化装置,兼具软启动和无功补偿功能,可以取得一举两得的效果,不需要单独增设SVG等电能质量治理装置,节省了成本和安装空间,且便于维护,延长了电机等设备的使用寿命,提高了变频软起设备的利用率,具有极高的经济效益。
6. 结语
SVS变频软起及无功补偿一体化装置使用1套电力电子变流装置分时实现了变频驱动电机和电能质量治理2种功能,使其满足大功率电机变频软起动与无功补偿的双重需求。不但解决了大功率电动机启动时电流大、对电网和电机冲击大的问题,而且还可以通过无功补偿模式提高厂内供电系统功率因数、抑制电压波动达到节能降耗和改善电能质量的效果,具有良好的应用前景,值得大力推广。